各相关单位、各位考生:
根据《中教畅享科技股份有限公司职业技能等级认定实施方案》相关文件工作安排,中教畅享科技股份有限公司将于2024年6月29日在雄安新区开展电子商务师二级、三级、四级职业技能等级认定工作,现将有关事宜通知如下:
(一)认定职业:电子商务师 (二)认定等级:二级/技师、三级/高级工、四级/中级工
(一)认定时间:2024年6月29日
(二)认定地点:河北雄安新区(具体地点与时间以准考证为准)
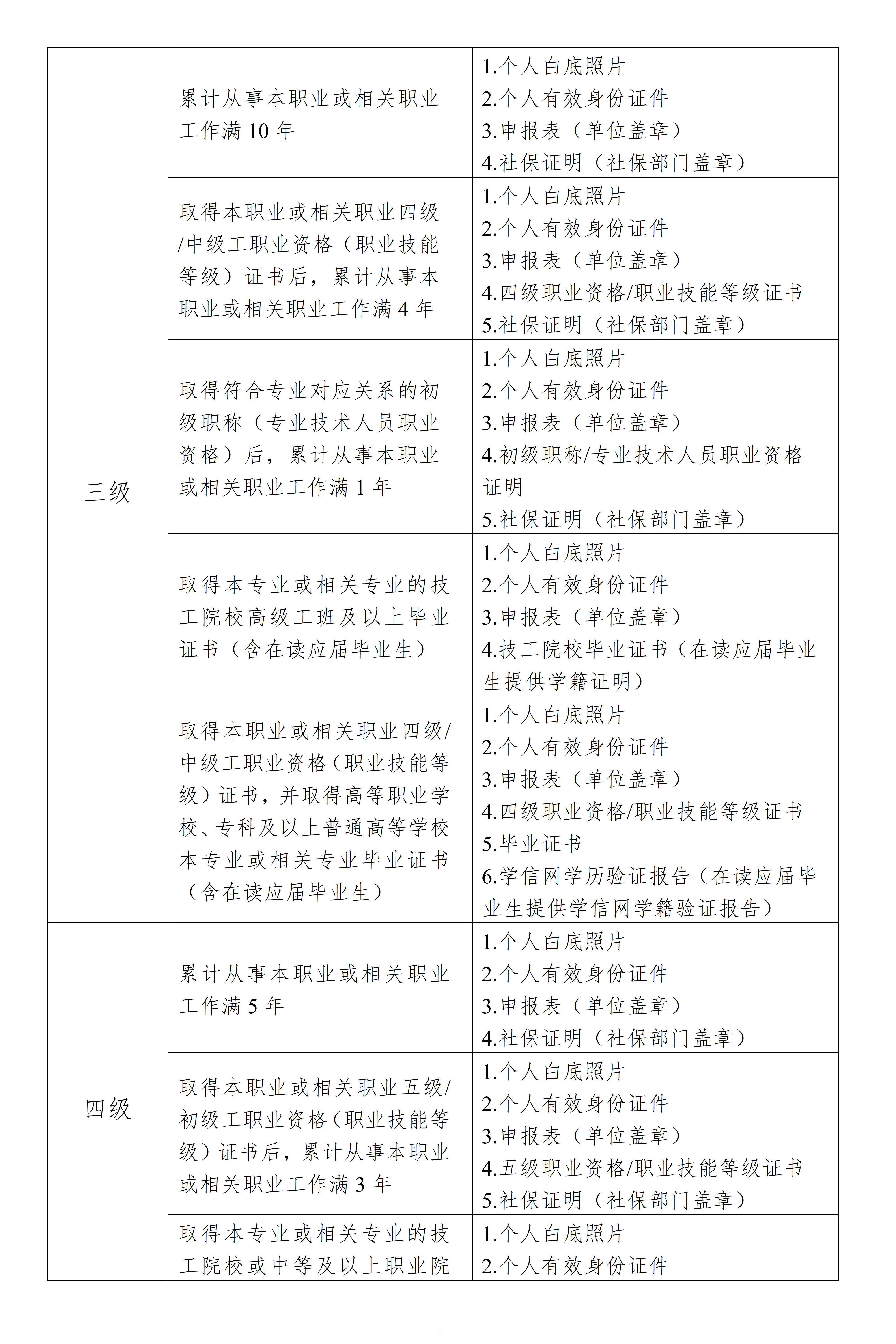
符合《国家职业标准编制技术规程(2023年版)》中二级、三级、四级申报条件的考生,可报名参加对应级别的职业技能等级认定。具体申报条件及需提交的申报材料见附件1。
理论知识与技能考核均以机考方式进行。综合评审分为审阅申报材料与现场答辩。理论知识考试、技能考核、综合评审均实行百分制,成绩皆达60分(含)以上者为合格。
(一)申报方式
考生须登录中教畅享科技股份有限公司职业技能等级认定管理平台网站(网址:http://www.jinengpingjia.com/)(以下简称管理平台),进入“考试报名”栏目,注册并登录后点击对应职业、对应级别认定计划的报名链接进行考试报名。
申报职业技能等级认定的考生需在管理平台内提交个人照片电子版、有效身份证件、申报表、学历证书等申报材料。
(二)报名及缴费
1.考生报名
满足申报条件的考生登录管理平台,选择对应职业及级别的认定计划,在报名期限内如实、完整填写个人基本信息,并按要求上传资质审核所需电子版证件。
中国大陆考生需提供有效的第二代居民身份证原件;中国香港和澳门考生需提供有效的港澳居民身份证,或港澳居民居住证,或港澳居民往来港澳通行证,或港澳护照原件;中国台湾考生需提供有效的台湾居民居住证或台湾居民来往大陆通行证原件;非中国籍考生需提供有效的外国人永久居留身份证或护照原件。证件上的姓名和出生日期等个人信息必须与报名信息完全一致。
一寸彩色白底免冠照片(照片规格:JPEG格式,高大于132像素、宽大于88像素、文件大小为40-80千字节)。拍照要求:头像在照片水平居中偏上位置,眼睛正视镜头。五官完整清晰,不被头发遮盖,双唇自然闭合。不着与背景颜色相近的服装,镜片无反光,不佩戴有色眼镜或有色隐形眼镜。
2.资质审核
考试报名时间自即日起至2024年6月14日,认定考试实行网上资质审核,不设置现场审核站点。收到考生报名信息及报名资料后,我机构组织考务人员对考生报名资质进行审核,审核结果将在3个工作日内以短信形式反馈给考生,考生可在管理平台查看资质审核进度及结果。
3.二级综合评审材料提交
报名资质通过审核并完成考试缴费的考生,须根据考试报名平台中的综合评审材料要求,在考前7日前将综合评审材料上传至考试报名平台,逾期未完成上传的,综合评审材料得分为零并失去综合评审答辩资格。
4.报名时如遇到问题,可拨打服务热线400-007-5676进行咨询。
(三)准考证打印
已成功缴费的考生可于考试开始前7日至开考前登录管理平台“打印准考证”栏目下载并打印准考证,按照准考证上的要求在规定时间、地点参加考试。
(四)成绩及证书信息查询
1.成绩公示:当次认定结束后15个工作日内,考生成绩在职业技能等级认定官方网站(http://www.jinengpingjia.com/)进行公示,公示期为7天,对考生成绩复查、投诉举报按制度处理。
2.证书查询:证书信息上报人力资源和社会保障部职业技能等级证书全国联网查询系统后,考生可登录中教畅享职业技能等级认定官方网站(http://www.jinengpingjia.com/,“查询-证书信息查询”栏目)或技能人才评价证书全国联网查询网站(http://jndj.osta.org.cn/,“职业技能等级证书”栏目),进行查询。
(五)证书领取
当次认定证书通过上级主管部门审核后,我机构将按照考生选取的证书领取方式发放证书。
(一)业务受理地址:北京市石景山区玉泉路63号远洋时代广场313
(二)业务受理时间:8:30-17:30
(三)业务咨询电话:400-007-5676
(四)业务查询途径:http://www.jinengpingjia.com/
(五)投诉监督途径:010-68662352
如遇国家职业分类大典、国家职业技能标准调整等,本机构相应职业技能等级认定工作也将相应调整。



